Digital Voltmeter using PIC16F84A Microcotroller

Street project
Step-by-Step Guide
Beginner to pro

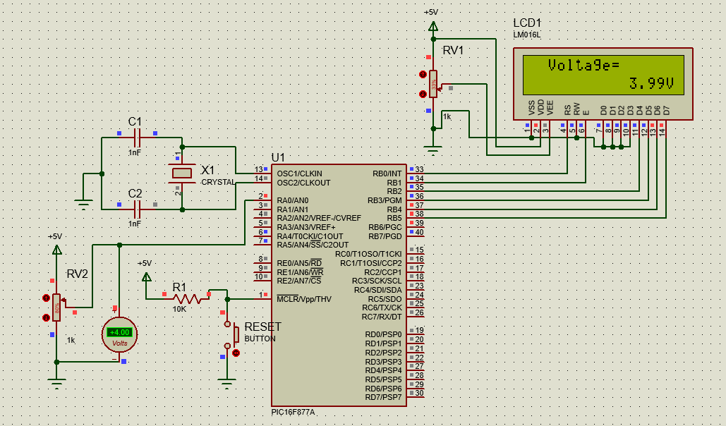
This tutorial is to help us on how to design, build, and code with Micro C, a digital Voltmeter using the PIC16F877A Microcontroller. This circuit is built to read the input voltage form the positive (+) and negative (-) terminals of the meter and display this reading unto the LCD(Liquid Crystal display)

In this project, you will need
  1. a PIC16F84A microcontroller.
  2. two capacitors and a crystal oscillator: used to produce an input clock frequency into the microcontroller
  3. 10K resistor and a pushbutton to reset Microcontroller when need.
  4. a 5V dc input voltage source
  5. Two street light LEDs
  6. Two 10K potentiometers: One to vary the LCD contrast and the other one to vary the measured volatge.

Click on the link below to download
Source code

Services

Electronics Design

Custom circuit design, PCB layout, prototyping, and testing for various applications including industrial, consumer, and educational projects.

Embedded Systems

Microcontroller programming, firmware development, and embedded system design for automation, IoT, and industrial control applications.

Software Development

Custom software solutions for engineering applications, data analysis, automation, and simulation tools development.

Renewable Energy

Solar system design, installation supervision, energy efficiency consulting, and hybrid power system solutions.

Technical Training

Workshops and courses on electronics, programming, renewable energy systems, and embedded systems for individuals and organizations.

Academic Mentorship

Project supervision, thesis guidance, research assistance, and career mentoring for engineering students at all levels.

Consulting Packages

Basic Consultation

$15 /hour
  • Project Review & Analysis
  • Technical Advice & Guidance
  • 1-hour Consultation Sessions
  • Email Support
  • Code/Circuit Review
Get Started

Student Mentorship

$100 /month
  • Weekly Guidance Sessions
  • Project Supervision
  • Career Counseling
  • Resume & Portfolio Review
  • Research Assistance
Get Started

Engineering Blog

May 15, 2023 Embedded Systems

Getting Started with STM32 Programming

A comprehensive guide to setting up your development environment and writing your first program for STM32 microcontrollers.

Read More
April 22, 2023 Renewable Energy

Solar System Sizing for Residential Use

Learn how to calculate your energy needs and design an efficient solar power system for your home with practical examples.

Read More
March 10, 2023 Career Advice

Building a Strong Engineering Portfolio

Essential tips for engineering students to create impressive portfolios that stand out to employers and graduate schools.

Read More
February 28, 2023 Power Electronics

Understanding Multilevel Inverters

Deep dive into multilevel inverter topologies, their advantages, and practical implementation considerations for renewable energy.

Read More
View All Blog Posts

Get In Touch

Contact Information

Feel free to reach out for collaborations, consultations, or speaking engagements. I'm always open to discussing new projects and opportunities.

Email

engbrandonm@gmail.com

Phone

+237 680 282 387

Available for remote work worldwide

Working Hours

Monday - Friday: 8:00 AM - 6:00 PM (GMT +1)

Weekends: Available for urgent projects